近期,我校急诊医学科团队在国际心肺复苏领域权威期刊《Resuscitation》(中科院一区TOP)在线发表了题为“IL-17A monoclonal antibody as a translational therapy for post-cardiac arrest brain injury: clinical and preclinical evidence”的研究论文。该论文采用转化医学研究方法,结合临床数据与动物实验,首次系统揭示了白细胞介素-17A(IL-17A)作为心脏骤停后脑损伤(PCABI)早期预后生物标志物及潜在治疗靶点的重要价值。该研究受到期刊高度重视,同期发表了专题社评。
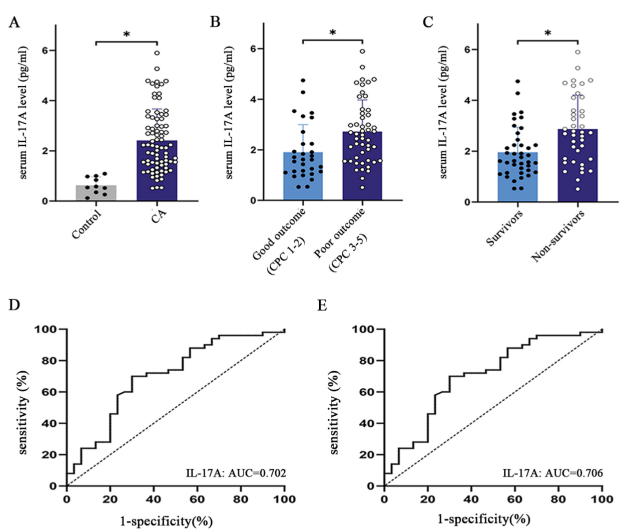
心脏骤停(CA)是全球面临的重大公共卫生问题。心肺复苏后,尽管部分患者能够恢复自主循环(ROSC),但心脏骤停后脑损伤(PCABI)仍是导致幸存者长期残疾和死亡的首要原因。在PCABI的病理生理过程中,神经炎症反应(特别是促炎细胞因子的失调)在加重神经元损伤中起着关键作用。然而,IL-17A在其中的作用机制及其作为治疗靶点的潜力此前仍缺乏系统性验证。
国际知名复苏领域专家、Safar复苏研究中心的Tomas Drabek教授在《Resuscitation》同期发表了题为“Help! I need antibody (against interleukin 17A)”的社评文章,对该成果予以重点关注和高度评价。这篇社评以生动且极具呼吁性的标题,凸显了在心脏骤停后脑损伤这一凶险疾病的临床救治中,寻找并转化应用特异性单克隆抗体(如抗IL-17A抗体)来阻断炎症级联反应的迫切需求与广阔前景。
本研究不仅深化了对PCABI炎症机制的理解,更证明早期使用抗IL-17A单克隆抗体可通过减轻神经炎症,改善复苏后的神经功能恢复与生存率。以上研究成果为未来针对心脏骤停幸存者开展基于抗IL-17A干预策略的前瞻性临床试验奠定了坚实的转化医学基础。
徐州医科大学附属医院赵琪玉、裴天为该论文共同第一作者,燕宪亮教授、苏成磊副教授为共同通讯作者。徐州医科大学附属医院为第一和通讯作者单位。



(一审:季芳;二审:庞竣丹;三审:于宁波)